Il suono delle misure: i diffusori (parte 2)
di Fabrizio Montanucci
- PN_600s_IndipendentChannels.flac.zip (file flac di 91,9 MB circa)
- PN_600s_InPhaseChannels.flac.zip (file flac di 54,3 MB circa)
- PN_600s_PhaseInverted.flac.zip (file flac di 54,5 MB circa)
File audio contenenti rumore rosa in modalità differenti, utilizzabile per l’ottimizzazione fine “ad orecchio” del punto di ascolto ottimale in stereofonia, come descritto su AUDIOreview 418 (“Il suono delle misure: i diffusori”, parte seconda)
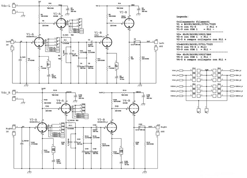
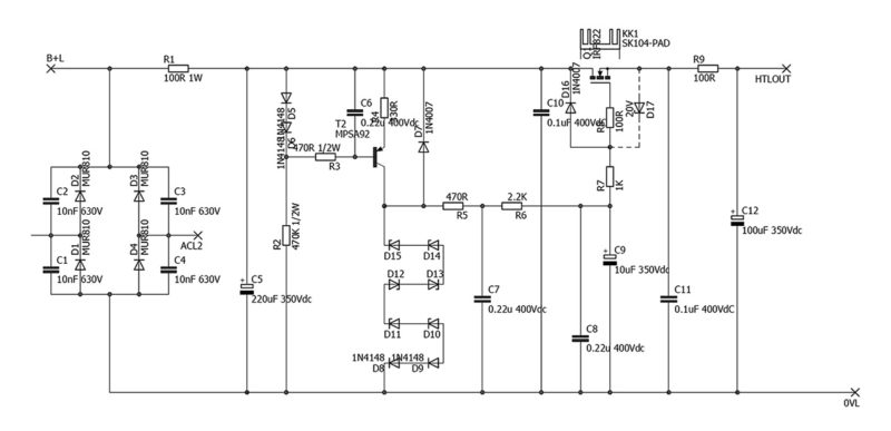
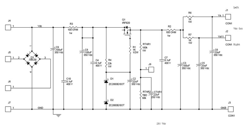
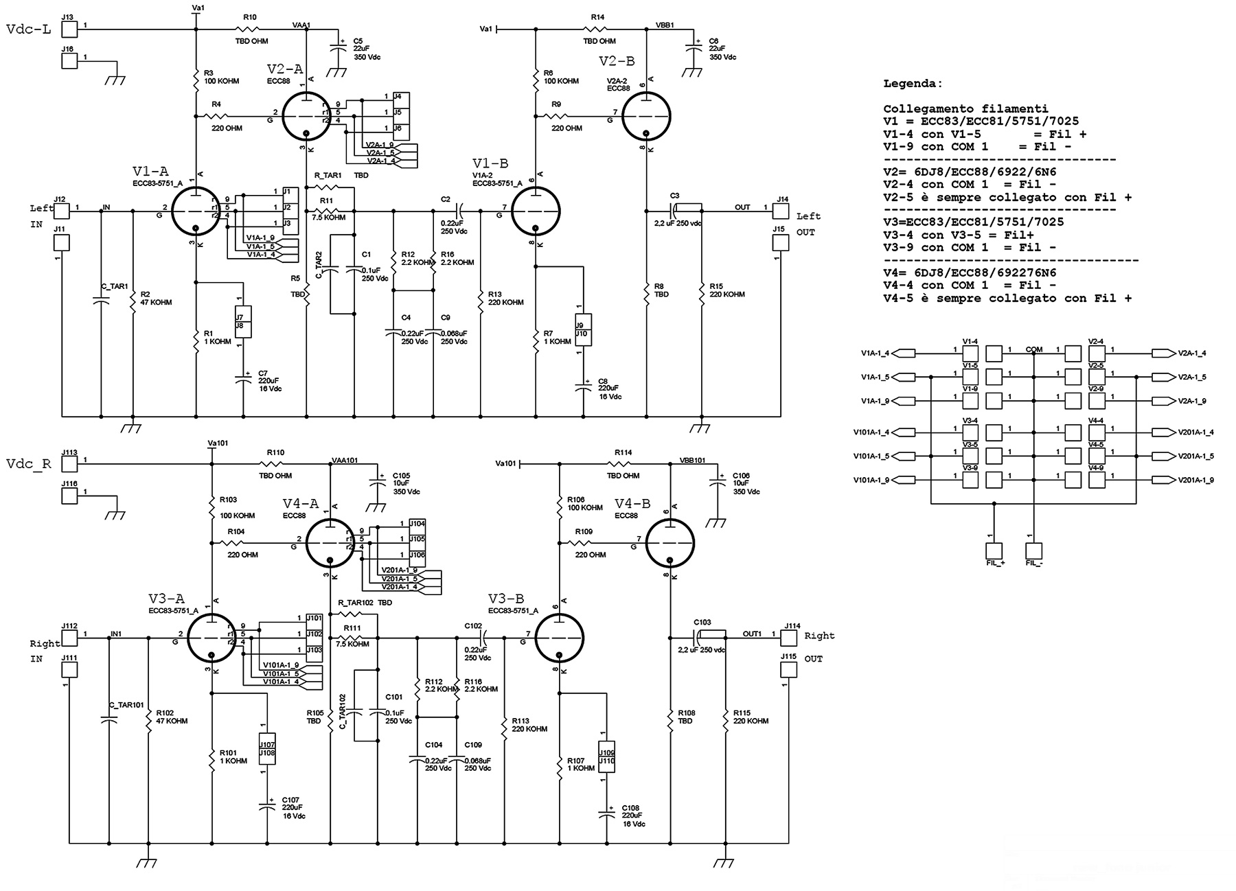
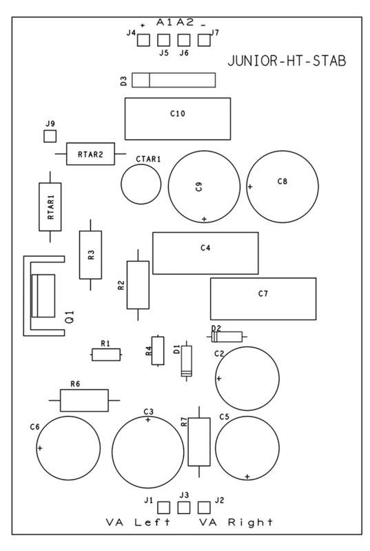
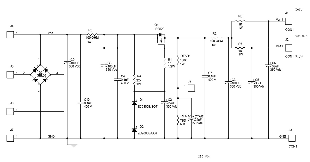
Fono Junior: valvole e RIAA passiva per tutti
Dopo aver presentato il progetto su AR 415, esaminiamo ora in dettaglio il circuito elettrico e la realizzazione, proponendo anche delle varianti che, tra l’altro, consentono di utilizzare valvole di diverso tipo nella sezione di guadagno, mantenendo comunque un alto livello qualitativo sotto ogni aspetto.
A seguire i file di grande formato inseriti nell’articolo di Walter Gentilucci





